201210月6
滾珠絲杠副維修
滾珠絲杠副維修
滾珠絲杠副故障大部分是由于運動質量下降、反向間隙過大、機械爬行、潤滑不良等原因造成的。表10一2為滾珠絲杠副常見故障以及診斷方法。
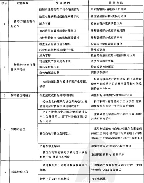
自動換刀裝置維修
自動換刀裝置故障主要是刀庫運動故障、定位誤差過大、機械夾持刀柄不穩定和機械手運動誤差過大等。這些故障最后都造成換刀動作卡住,使整機停止工作等。表10一3為常見的自動換刀裝置故障及排除方法。
文章作者:amwfnyafs
本文地址:http://www.jinmx.com.cn/baike/208.html
版權所有 © 轉載時必須以鏈接形式注明作者和原始出處!


